我是娜姐 @迪娜学姐 ,一个SCI医学期刊编辑,探索用AI工具提效论文写作和发表。

1 AskYourPDF:
https://askyourpdf.com/
AskYourPDF是一款高效的AI在线阅读软件。可以对上传的一篇或多篇pdf论文,一键精读,并提出与论文相关的启发性问题。在后续回复答案中,也会标明在文中对应的出处。


2 SciSpace Copilot:
https://typeset.io/
CoPilot 是 SciSpace 的 PDF 阅读器。上传一篇论文,然后开始提问。可以要求解释文中的概念,或者继续搜索跟某个结论相似的文献。
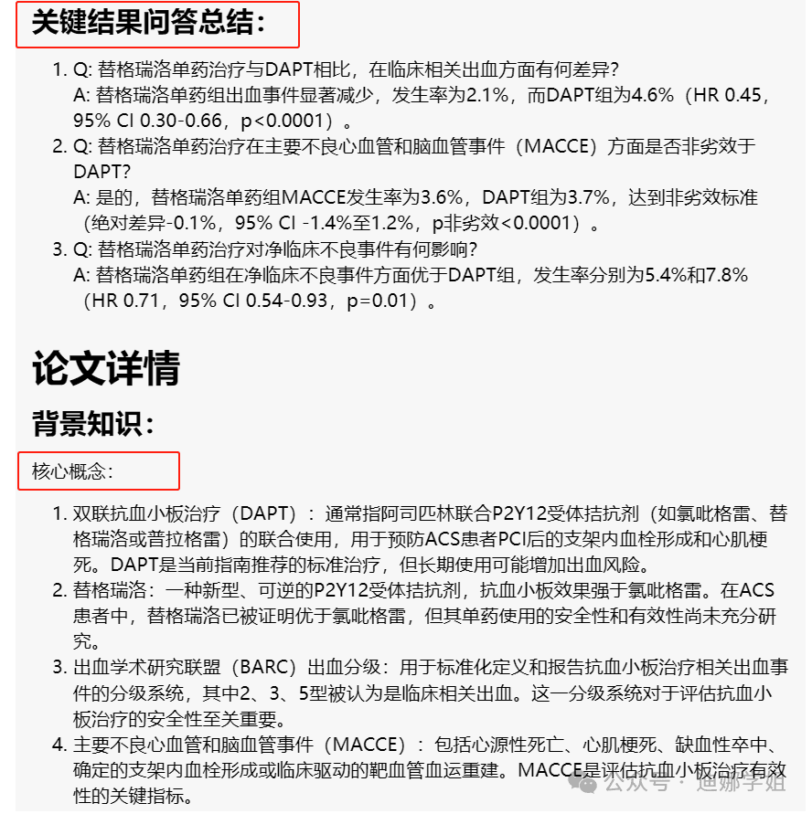
单篇论文精读:

此外,批量上传pdf,SciSpace帮你分析每篇文章的方法结果和结论,并用表格的形式呈现。方便你快速了解这一批文献的结果,并决定是否需要精读。


3 Kimi和豆包插件:

这款工具之前娜姐介绍过,它支持结构化总结网页内容,还可以对总结的网页内容继续提问,并内置了很多常用语提示词。安装插件后,在浏览网络文章时点击插件图标,即可触发Kimi阅读助手,对话框显示到右侧边栏。
例如,它内置了常用语“整理详尽笔记”和“学术文档翻译”:
选择“整理详尽笔记”,它会按照“标题-研究背景-研究目的-方法和发现-研究结论”,并按照要点的形式展现:
针对Kimi总结的要点,还可以继续追问:

Kimi会继续回答总结,并给出相关文献。
对于快速总结或翻译文献,还是很方便的。而且插件不需要另开网页,不用了关掉就行,不影响跳进跳出的阅读体验。
豆包浏览器插件:

是字节旗下AI产品豆包的浏览器插件,近期才推出。和Kimi类似,也是右侧边栏展示。
她能回答你的问题,翻译并总结网站内容为中文。
比Kimi多的一个学术功能是可以直接上传PDF文档,来帮你翻译解读。

此外,还可以划词翻译:

4 娜姐自己开发的两款文献精读提示词模版:
针对论文阅读场景,给出的结果更加精细化,不损失关键信息:
怎么样?这个精读版本是不是把论文的关键信息和研究思路都展示清楚了?
个人很喜欢“关键结果问答总结”“背景知识核心概念”“主要量化结果汇总”这些部分的信息提取。对于自己不是很熟悉的领域,或者学术新人,也能轻松get一篇论文的精髓了。
对于review综述论文,还能生成思维导图:

这样的综述总结,不仅是10倍帮你节省时间了,还能清晰完整的帮你整理整篇综述的框架和知识点。
即使你看完忘了,过一段时间翻看这笔记,也能快速回想并定位到你想找的知识点。
详见:
如果觉得有用,欢迎在看、转发和点赞,一键三连!娜姐继续输出有用的AI辅助科研写作、绘图相关技巧和知识。

往期干货精选:
ChatGPT助力论文写作:
-
用ChatGPT翻译润色被坑了?这些技巧要注意
-
ChatGPT写论文(疯狂版)–附正确使用方式 -
Discussion讨论部分被3个审稿人说没深度没逻辑,用这个AI工具三步拯救了我! -
ChatGPT辅助论文文献综述,再加这个AI工具找论据,绝了! -
如何借助Al工具高效精准回复审稿意见 -
论文投稿选刊,这样操作accept速度大大提升 -
快速把重复率从58%降到5%,这论文降重很给力! -
ChatGPT助力论文选题,这样操作效果太棒了! -
论文文献综述,这几款热门GPTs你用过没? -
关于GPTs的基础知识和我创建的学术GPTs应用分享送
AI写论文工具推荐: -
一键降低AI率,用AI打败AI!这5个工具你值得收藏
SCI论文写作与发表:
-
回复审稿意见:如何避免大修返回被拒稿?来看发表200篇论文的专家如何给你支招 -
到底谁在说Nature Communications和Science Advances是水刊? -
Cell旗下毕业神刊,中科院二区、平均审稿周期1个月,冲! -
SCI文章发了,5分,学校不认,怎么回事? -
论文初审就被拒,较常见的10类负面意见 (拒稿理由) -
SCI论文审稿:有拒稿或大修的审稿意见,该如何修改才能顺利接收? -
SCl论文发表:回复审稿意见的正确姿势及避坑指南 -
关于伦理批准,这些问题可能导致论文被拒/被撤稿。一文讲清楚正确操作流程和写法(建议收藏) -
SCI论文审稿:审稿周期太长,该如何有效催稿又不招致reject? -
SCI论文发表:校稿proof–如何正确使用论文正式发表前的最后一次修改机会? -
SCl论文摘要Abstract部分的写作技巧及避坑指南 -
投稿中这些增加好感和败好感的细节,get就能大大提升投稿命中率 -
SCI论文图片Figure处理要求及避坑指南5000字原创干货分享 -
SCl论文中的Results & Discussion部分该怎么写? -
SCl论文的Introduction部分该怎么写?
谷歌Gemini 2.0更新,新增的智能体Agent写文献综述,太强大了!ChatGPT 更新 Canvas 深度测评:论文写作这样用它!
ChatGPT又更新了,数据分析功能和GPTs 全免费!看看它能帮我们科研论文党做什么?
Openai新出的文生视频AI Sora,我们有哪些期待?
谷歌Bard更名Gemini,意图超越ChatGPT,现在付费版免费2个月
送福利了!Perplexity Pro免费试用2个月,GPT4可用
本篇文章来源于微信公众号: 迪娜学姐